服务咨询

产品求购企业资讯会展供应

全网搜索 发布询价单
仪表网>产品库>电子元器件>传感/变送器>气体传感器>智能型C系列气体传感器模块-可根据气体定制
  • 智能型C系列气体传感器模块-可根据气体定制

智能型C系列气体传感器模块-可根据气体定制

参考价
面议
具体成交价以合同协议为准
  • 型号
  • 品牌
  • 所在地深圳市
  • 更新时间2025-08-30
  • 厂商性质经销商
  • 所在地区广东
  • 实名认证已认证
  • 产品数量178
  • 人气值198
产品标签

客服在线 索取相关资料 在线询价

联系方式:蒋道荣 查看联系方式

联系我们时请说明是 仪表网 上看到的信息,谢谢!

同类产品
富安达智能科技是一家基于传感器及其配套方案的研发和专业经营的高科技公司,公司拥有欧美传感器公司在中国及香港地区*代理权,具备传感器配套方案的开发技术实力,也可以根据客户的需求提供专业化的开发和测试解决方案。富安达公司根据市场专业化的原则设立传感与控制事业部、汽车电子部、消费电子部和技术研发中心,分别为煤矿安全检测、化工仪表、汽车电子、自动控制、医疗、环保、消费类电子等行业提供优质服务,同时已成为多家品牌公司在中国的优秀合作伙伴。
点击展示更多内容
产品特色:模块采用进口的瑞士Membrapor二氧化硫传感器,保障了模块的响应速度、重复性和性线误差小。高精度低温漂的电路,采用了的多点标定的技术,保障了模块测量的精度和线性。
智能型C系列气体传感器模块-可根据气体定制 产品详情

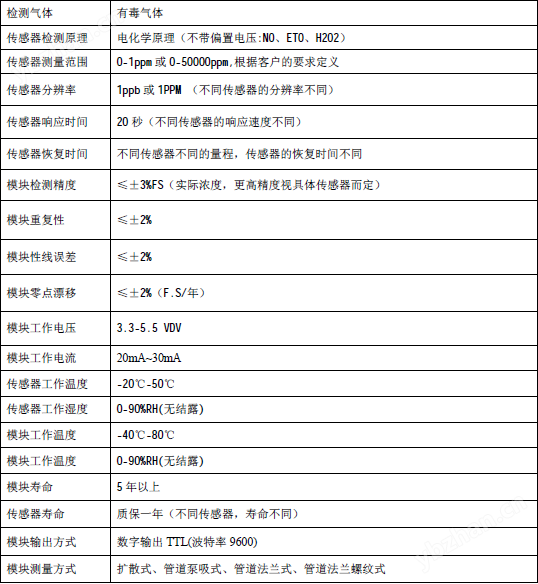
【产品介绍】

 模块采用国际放大器和24位ADC,因此模块精度高,分辨率好;

 模块采用国际电源处理器件,保障了模块测量精度和抗干扰性强;

 模块采用了高精度低温漂的器件,同时进行了-20至50度的温补程序,保障了温漂小;

 模块安装现场可以提供:扩散式、泵吸式、法兰式、螺纹式四种安装模式。

智能型C系列气体传感器模块

智能型C系列气体传感器模块


【主要应用】

 环境监测、土壤污染检测、垃圾填埋检测、石油化工、酿造发酵监测、大气监测、化学物品检测、

 消防检测、生物制药、检验检疫、科教研机构、化学物品的储存泄漏、物流仓储、气体泄漏、

 喷漆车间、职业安全检测、室内空气品质监测、博物馆空气质量监测、文物保护监测、国防边界。


关键词:石油化工
热门产品
产品名称参考价地区公司名称更新时间 
制冷剂(R290)泄露监测气体传感器 面议 武汉市 四方光电股份有限公司 2025-07-11 在线询价
红外气体传感器 半导体行业薄膜沉积工艺 面议 武汉市 四方光电(武汉)仪器有限公司 2025-07-29 在线询价
硫酸雾气体传感器模组 面议 深圳市 深圳市东日瀛能科技有限公司 2025-03-10 在线询价
在线式氩气分析仪 氩气检测仪 ar分析仪 进口微流式热导气体传感器 24h技术支持培训诺科仪器NK-210B ¥12800 西安诺科仪器有限责任公司 2025-06-06 在线询价
智易时代ZWIN-AQMS08微型空气站传感器 气体传感器 面议 天津市 天津智易时代科技发展有限公司 2025-03-10 在线询价
室内粉尘变送/控制器,气体传感器 ¥600 杭州市 浙江力夫传感技术有限公司 2025-06-02 在线询价
免责申明

所展示的信息由会员自行提供,内容的真实性、准确性和合法性由发布会员负责,仪表网对此不承担任何责任。仪表网不涉及用户间因交易而产生的法律关系及法律纠纷,纠纷由您自行协商解决

友情提醒 :本网站仅作为用户寻找交易对象,就货物和服务的交易进行协商,以及获取各类与贸易相关的服务信息的平台。为避免产生购买风险,建议您在购买相关产品前务必确认供应商资质及产品质量。过低的价格、夸张的描述、私人银行账户等都有可能是虚假信息,请采购商谨慎对待,谨防欺诈,对于任何付款行为请您慎重抉择!如您遇到欺诈等不诚信行为,请您立即与仪表网联系,如查证属实,仪表网会对该企业商铺做注销处理,但仪表网不对您因此造成的损失承担责任!

关于我们|网站导航|本站服务|会员服务|网站建设|特色服务|旗下网站|友情链接|在线投诉|兴旺通|供应信息

仪表网-仪器仪表行业“互联网+”服务平台

Copyright ybzhan.cn All Rights Reserved法律顾问:浙江天册律师事务所 贾熙明律师ICP备案号:浙B2-20100369-24

客服热线:0571-87756399,87759942加盟热线:0571-87756399展会合作:0571-87759945客服邮箱:873582202@qq.com 投稿邮箱:ybzhan@qq.com

网站客服:服务咨询:对外合作:仪表采购群: 仪表技术群:

版权所有©浙江兴旺宝明通网络有限公司


提示

×

*您想获取产品的资料:

以上可多选,勾选其他,可自行输入要求

个人信息:

温馨提示

该企业已关闭在线交流功能