产品推荐:水表|流量计|压力变送器|热电偶|液位计|冷热冲击试验箱|水质分析|光谱仪|试验机|试验箱


仪表网>技术中心>技术方案>正文

欢迎联系我

有什么可以帮您? 在线咨询

解锁燃气成分“密码” | 四方仪器激光拉曼实现高精度贸易公平结算

来源:四方光电(武汉)仪器有限公司   2025年09月26日 10:21  

一、清洁燃气:从工业副产物到高值能源


清洁燃气是指焦炉煤气经过变压吸附(PSA)氢气提纯工艺后所产生的解吸气。作为炼焦过程的副产品,焦炉煤气原本由氢气(H2,含量54–59%)、甲烷(CH4,含量25–27%)、一氧化碳(CO)、二氧化碳(CO₂)及少量轻烃组成。在工业应用中,因其热值偏低,且尘、焦油、硫含量较高,导致燃烧效率不佳,其中高附加值的氢气组分也未能得到合理回收与利用。

我国自1985年宝钢集团引进变压吸附(PSA)氢气提纯技术以来,该工艺凭借能耗低、流程简洁、自动化程度高和氢气回收率高等优势,逐渐成为焦炉煤气制氢的主流技术。在PSA提氢过程中,逆放与冲洗阶段产生的解吸气经过预处理、净化和吸附等多道工序,其杂质含量显著降低,甲烷浓度可提高至40–50%以上,热值提升约30%,从而形成可直接利用的清洁燃气,尤其适用于原有的焦炉煤气用户。


解锁燃气成分“密码” | 四方仪器激光拉曼实现高精度贸易公平结算


二、热值结算:实时监测成刚需

解锁燃气成分“密码” | 四方仪器激光拉曼实现高精度贸易公平结算

三、四方仪器激光拉曼:一机搞定成分+热值

四方光电(武汉)仪器有限公司基于激光拉曼光谱技术,结合高效稳定的前处理系统,提供针对清洁燃气气质分析与热值测定的解决方案。该方案通过激光拉曼光谱分析仪,实现清洁燃气成分与热值的同步在线监测,为工艺流程控制、生产效率优化及贸易计量提供数据支撑。



解锁燃气成分“密码” | 四方仪器激光拉曼实现高精度贸易公平结算

解锁燃气成分“密码” | 四方仪器激光拉曼实现高精度贸易公平结算


四方仪器自2012年起便依托其母公司(四方光电股份有限公司)核心气体传感技术平台,牵头承担国家重大科学仪器设备开发专项“激光拉曼光谱气体分析仪器的研发与应用”项目。针对激光拉曼光谱法的特征信号较弱等业界技术难题,四方仪器深耕十余年,持续钻研激光拉曼光谱气体分析技术,最终成功开发出具有自主知识产权的商业化产品——LRGA系列激光拉曼光谱气体分析仪,补充了国内相关领域的技术空白。同时,凭借深厚的技术底蕴,四方仪器在行业内崭露头角,积极投身于行业标准的制定工作,以推动产业升级。

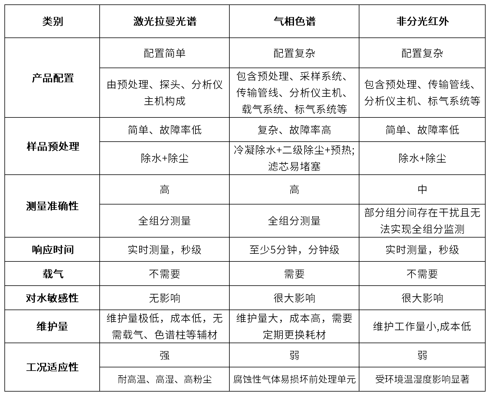
四、对比气相色谱,非分光红外、激光拉曼赢在哪?

目前,能够同时分析气体成分与热值的技术主要有气相色谱、激光拉曼光谱以及非分光红外(NDIR)等。


主流技术对比表

解锁燃气成分“密码” | 四方仪器激光拉曼实现高精度贸易公平结算

由上表可知,激光拉曼光谱技术在预处理简易性、响应速度、环境适应性及维护成本等方面优势突出,相比气相色谱的复杂结构与高维护成本,更适用于清洁燃气在线检测。

五、技术驱动增长:四方仪器激光拉曼系统助山东某企业年增收超千万

用户需求: 该企业依托变压吸附(PSA)焦炉煤气提氢技术,将PSA工艺产生的解吸气作为清洁燃气供应给开发区下游客户,并采用热值结算模式。需在解吸气出口部署热值在线分析设备,为交易计价提供关键数据凭证。

解决方案:在解吸气出口部署四方仪器激光拉曼光谱分析仪,实现燃气组分与热值的同步测量。

应用效果:现场应用数据显示,清洁燃气热值数据较之前提升200-300 kcal/m³,稳定在 4800-5500 kcal/m³区间,使得清洁燃气结算价格进阶一个阶梯,较之前提升约0.1元/Nm³,预计为企业清洁燃气业务板块新增年收益约1000万元。


解锁燃气成分“密码” | 四方仪器激光拉曼实现高精度贸易公平结算

解锁燃气成分“密码” | 四方仪器激光拉曼实现高精度贸易公平结算



免责声明

  • 凡本网注明“来源:仪表网”的所有作品,均为浙江兴旺宝明通网络有限公司-仪表网合法拥有版权或有权使用的作品,未经本网授权不得转载、摘编或利用其它方式使用上述作品。已经本网授权使用作品的,应在授权范围内使用,并注明“来源:仪表网”。违反上述声明者,本网将追究其相关法律责任。
  • 本网转载并注明自其它来源(非仪表网)的作品,目的在于传递更多信息,并不代表本网赞同其观点或和对其真实性负责,不承担此类作品侵权行为的直接责任及连带责任。其他媒体、网站或个人从本网转载时,必须保留本网注明的作品第一来源,并自负版权等法律责任。
  • 如涉及作品内容、版权等问题,请在作品发表之日起一周内与本网联系,否则视为放弃相关权利。
联系我们

客服热线: 15024464426

加盟热线: 15024464426

媒体合作: 0571-87759945

投诉热线: 0571-87759942

关注我们
  • 下载仪表站APP

  • Ybzhan手机版

  • Ybzhan公众号

  • Ybzhan小程序

温馨提示

该企业已关闭在线交流功能